2020 官网升级中!现在您访问官网的浏览器设备分辨率宽度低于1280px请使用高分辨率宽度访问。
发布时间:2026.04.02
浏览次数:34
麒麟啤酒(珠海)有限公司现向社会公开发布以下项目采购,诚邀具备相应资质的公司参加。
采购内容如下:
一、 项目编号:KBZ -【2026】-009号
二、 采购项目:D线喷码检查机更新项目
三、 项目地点:珠海市高新区金鼎金环东路38号
四、 项目内容:
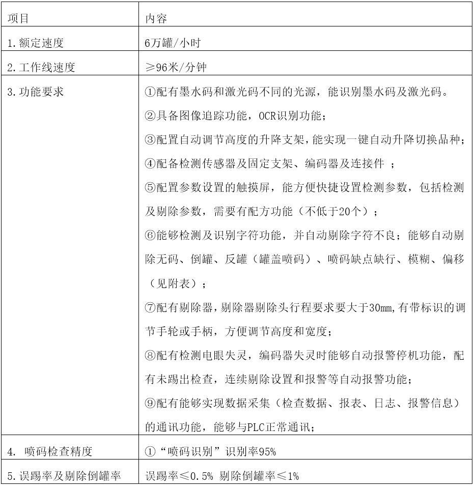
1. 购买一台新喷码检测机(带剔除器),投入使用,提高喷码检测精度,降低不良喷码大量出现;
2. 喷码检测机规格要求:(详见报名结束后发放的规格书)

五、 供应商资格要求:
1、 具有中华人民共和国独立法人资格,能提供有效的营业执照证书;
2、 能够独立完成该项目所规定的工作;
3、 信誉良好,近三年内未有以不当行为取得其他项目供应商资格、无严重违约的行为、没有与建设单位发生诉讼或仲裁,亦未受到行政处罚;
4、 没有重组、合并、分立或被停业整顿、破产等影响履约能力的情形;
5、 须具备2023~2025有5台同一系列设备在啤酒行业、饮料行业稳定运行的业绩;
6、 该项目不允许任何形式的分包、转包及联合体报名。
六、 公开采购时间安排:

七、 联系方式:将项目名称、公司名称、联系人、联系电话及相关资质证件电子扫描版以E-mail的方式发送至报名邮箱tbxm@kirinzhuhai.com。
八、 意向供应商须知:
请有意向参与该项目的单位于 2026年04月23日16:00前将以下表格填写完整后与我司项目窗口联系人何小姐进行报名登记。咨询电话:13902870068。

麒麟啤酒(珠海)有限公司
2026年04月02日
top